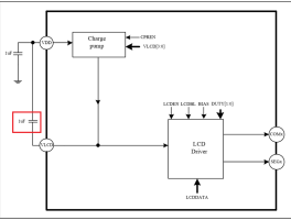
带32位MCU和高精度ADC的SoC产品:SD93F系列开发指南(三) 前言在开发指南(二)中,我们简单介绍了按键中断的使用方法,由于示例程序的各个测试内容都有使用到LCD显示,所以本章先给大家讲解一下LCD显示的基本使用方法... admin /科技 /2025-10-29 /35 阅读