最初身为女性的我对电动牙刷的机械原理了解并不深入,起初是被一款电动牙刷出众的外形所吸引,但那次整体使用感受很差,直接激发了我的好胜心。此后我主动学习了各类口腔保健知识,并且通过实际使用归纳了不少电动牙刷的购买要点,因此接下来分享的选购方法,都是我在经历挫折后逐步探索总结出来的防坑经验。
为了节省各位的宝贵时间,我把测评中表现优异的产品先展示出来,但希望大家还是抽出时间通读整个测评内容以及选购要点,毕竟我为此付出了大量心血!!
No 1:同同家T9U
更看重性价比的这款不错!
推荐指数:
同同家这款电动牙刷定位基础型,经济条件暂时受限的学子,选用该款电动牙刷也能够满足日常需求。
No 2:舒客电动牙刷G33
推荐指数:
舒克G33的外形十分考究,这款电动牙刷价格不超过两百元,能够提供五种不同的清洁模式,其清洁效果和护牙能力都属于良好范畴,非常划算。刷毛质地温和,使用时感觉舒适,特别适合牙神经敏感的人,整个牙刷体积不大,拿在手里不觉得沉重。
测评总结:
电动牙刷适用牙周炎和牙齿敏感人群吗?这确实是很多人关心的问题。牙周炎患者使用电动牙刷,能够得到更有效的清洁。牙齿敏感者,在初期使用时需注意力度,慢慢适应。总体来说,这类人群是可以在医生指导下使用电动牙刷的。
牙周炎状况尚不严重者,可选用电动牙刷清洁口腔,牙周炎的发生,源于牙齿未能得到充分清洁,细菌与食物碎屑积聚形成牙菌斑,牙菌斑持续累积会转化为牙结石,这些沉积物是牙周炎的诱因,电动牙刷有助于防止牙菌斑和牙结石的形成。要是牙周炎情形已经相当恶劣,就应当立刻去牙医那里接受治疗,洗掉牙齿上的牙垢,同时再配合使用电动牙刷进行维护,这样会更有益处,因为牙刷虽然是一种关键的护理用品,却无法直接发挥治疗效果。
牙齿敏感多源于日常清洁方式欠妥,以及食用辛辣、冰冷等刺激类食品,而采用电动牙刷既能确保清洁彻底,又比传统牙刷的清洁方式更为合理规范。然而,患有牙周炎或牙齿敏感的人群,在挑选电动牙刷时需特别留意,应优先选择震动幅度适中且刷毛质地柔软的产品,避免造成对牙齿的进一步损伤,完全没有必要选用震动频率或震动感过大的型号。
2.旋转刷头还是声波刷头好?

刷头运转依靠的是摩擦转动,其外形多为圆形,尺寸恰好适合单个牙齿,逐个进行摩擦以实现清洁,去污效果十分显著,然而这种力度实际上已经超出了普通牙齿所能承受的范围,对于常规的清洁需求来说,也完全不需要这样强的清洁力。
声波刷头的运作方式是马达驱动刷毛进行快速振动,促使牙膏与水分子形成一定压力,从而产生动态液体清洁效果,能够有效清洁牙齿的各个角落,这种方法不仅更加温和,而且清洁效果十分理想。
个人更倾向于使用声波式刷头,因为声波刷牙的清洁效果虽然稍逊于旋转式牙刷,但足以满足日常的口腔清洁需求,声波刷头的震动幅度远超手动牙刷,而且声波刷头工作时产生的声音较小,使用起来更加舒适,对牙齿的伤害也更轻微。
3.电动牙刷能去除牙结石么?
牙菌斑若长时间不清理,会逐渐硬化变成牙结石,这种物质的硬度很高,一般的清洁工具如电动牙刷、水牙线等都无法完全清除,唯有定期到牙科诊所借助专业设备才能有效去除,电动牙刷主要功能是防止牙结石的形成,因此那些声称电动牙刷能清除牙结石的,请务必小心,他们很可能是在骗取你的钱财。
4.电动牙刷比手动牙刷好在哪?
1、清洁能力
手动清洁牙齿全凭个人意愿,随心所欲选择力度和角度,多数情况下难以彻底清除口腔内壁和牙缝间的污垢,导致清洁效果参差不齐,电动牙刷却能以稳定的方式作用于牙齿各部位,科学数据表明,使用此类工具能够比传统方式多去除大约三成八的口腔病菌。
2、智能化
电动牙刷能够节省时间和精力,使用时只需启动开关并放入口中,无需像传统牙刷那样反复左右移动。此外,电动牙刷通常包含多种清洁档位,用户可根据牙齿状况选择合适的清洁强度。它还配备了每两分钟定时提醒和每三十秒换边提示功能,有助于规范每日刷牙时间。
3、舒适度
许多人手持传统牙刷清洁牙齿时,并未遵循正确的巴氏清洁方式,反而长期依赖错误的左右拖拽式横扫动作,这种做法容易导致牙齿表面被刮伤,而电动牙刷提供的力度更为稳定,能够降低清洁过程中对牙体的伤害。
5.哪些人不建议用电动牙刷?
1、严重牙周病患者
电动牙刷的高频震动对牙齿健康影响不大,但针对牙周炎特别严重的人士,比如牙龈红肿且渗出脓液,或者牙齿几乎天天出血的情况,使用电动牙刷可能会让口腔状况更差,所以还是建议先治疗好再考虑使用它。早先提到过,轻度牙周炎的人士是适合使用电动牙刷的。
2、十二岁以下的儿童
新生的婴孩萌发的牙齿称为乳齿,乳齿属于生长未成熟的齿体,通常孩童在六岁阶段方才启动换牙历程,历经十岁至十二岁左右完成,此阶段乳齿逐步变得松浮并脱落,取而代之的是更为结实的常齿。因此未满十岁的孩童正处于齿体成长阶段,电动牙刷所产生的剧烈震颤幅度,容易对孩童娇弱的牙齿及牙龈造成伤害。
3、老年人(65岁以上)
年长者随着岁月增长,口腔内相关组织机能逐渐减弱,致使牙齿及牙龈组织普遍出现老化与萎缩现象,电动牙刷工作时产生的剧烈震动和摆动,容易使年长者本就虚弱的牙齿变得松动甚至脱落,而牙齿一旦脱落,年长者无法像年轻人那样重新生长,因此需要格外注意,当然,如果口腔状况良好,平时维护得当,没有明显牙龈松动的年长者是可以使用这种牙刷的。
6.电动牙刷伤牙么?为什么伤牙?
任何电子设备都有其两面性,特别是现在电动牙刷引发各类难以修复的牙齿损伤问题愈发普遍,我们不应该因此过度焦虑,而应当冷静应对,只有仔细研究哪些状况会导致损伤,才能在购买时提前规划,小心避开。
根据某位著名护理专家提供的数据,电动牙刷导致牙齿受损的主要因素包括牙齿本身条件欠佳、牙刷材质和工艺低劣、震动幅度过大、刷毛过硬以及刷毛质量欠佳等。后续会向大家讲解如何挑选既清洁又不易损伤牙齿的电动牙刷,只要掌握正确方法就能避免这些问题。但需明确一点,选用伤牙型电动牙刷的危害相当重大,并非补牙即可弥补,因此切莫因贪图便宜而随意选购!倘若经济条件有限,不妨回归使用传统手动牙刷!
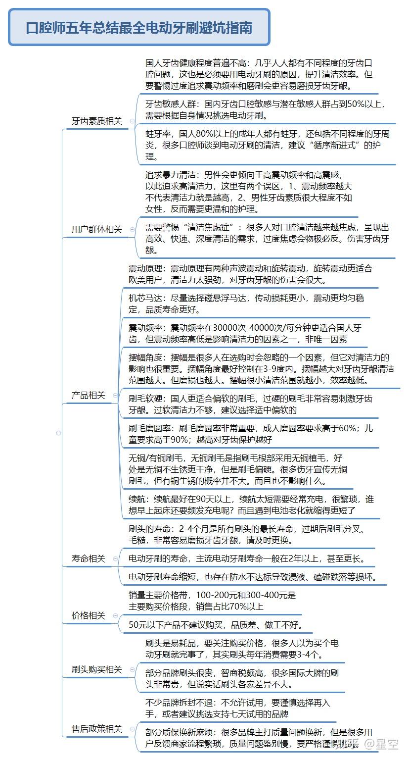
二、电动牙刷超全选购技巧
这个图表是我长时间积累的成果,希望传播时注明来源,不可擅自使用。内容包含大量信息,因此选取了部分关键内容进行阐述。
1.关于震动原理选择
电动牙刷的振动方式包括声波振动和旋转振动,旋转振动的清洁效果过于强烈,而我国民众由于护齿观念不强,并且饮食习惯复杂多样,几乎每个人或多或少都存在口腔状况不佳的问题,因此旋转振动并不适合我国人群相对敏感的口腔,更适宜欧美地区的人士使用,我国消费者应当挑选声波振动较为柔和的牙刷。
2.关于刷毛选择
1、磨圆率
刷毛磨圆率表示刷毛顶端圆滑的程度,磨圆率不高的刷毛顶部非常尖锐,对牙齿的伤害很严重,磨圆率越高,对牙齿的清洁损伤越小,成人的电动牙刷,其磨圆率必须达到规定的70%。
2、软硬粗细程度
电动牙刷的刷毛如果太硬,很容易让牙齿和牙龈受到损伤,进而引发牙釉质剥落以及牙龈退缩等问题,同时过于粗壮的刷毛难以深入牙缝进行彻底清洁,刷毛缺乏弹性则会在清洁牙齿时显得力度不足,导致清洁成效显著降低,而细密的刷毛则能够灵活地抵达牙缝和口腔的隐蔽位置进行清洁,因此我们应当挑选硬度适中偏软且细密的刷毛。
3、植毛率
刷毛密度并非越大越好,过于密集的刷毛难以到达牙缝和龈沟进行清洁,反而会加速牙齿的磨损,当然,密度太低也无法保证清洁效果,因此推荐采用适中的植毛比例。
4、有铜无铜刷毛
没有铜丝的刷毛,是通过热粘合技术安装的刷毛,不存在金属污染口腔的情况,这与有铜丝的刷毛不同,但是没有铜丝的刷毛通常比较硬,而实际上有铜丝的刷毛生锈的可能性并不高,因为刷头都是三个月更换一次,所以我认为这是商家制造的一个卖点,实际上对口腔健康影响并不明显。
3.关于马达选择
磁悬浮马达是最佳选择,它的传动效率极高,能够确保震动频率和摆幅的稳定性,不会出现时快时慢或时大时小的波动,此外,这种马达的品质非常优良,使用寿命长,即便使用数年也不会导致震频逐渐减弱。
4.关于续航/电池老化
频繁为电动牙刷供电会促使电池性能衰退,若希望减缓电池性能的损耗,最优选的应对方式是选购一款续航能力强的电动牙刷,单次充电即可使用两到三个月,乃至半年的时间,这样既能防止电池过早损坏,也不必经常进行充电操作。
5.关于防水
电动牙刷的防水性能非常关键,因为它们经常接触水分,而且经常被放置在潮湿的卫生间环境中,如果缺乏防水功能,就很容易发生进水短路的现象,用不了多久就会损坏。目前市场上电动牙刷的防水等级最高可达IPX7级别,这种等级的牙刷完全浸泡在水中也不会有问题,已经足够满足日常使用需求。当然,防水等级越高越理想,如果条件允许的话,可以选择IPX8级别的产品。
三、十大电动牙刷测评对比
第三部分是大家盼望已久的电动牙刷评估环节,这次挑选了十种销量领先或评价出色的电动牙刷品牌展开分析,这十种电动牙刷品牌包括同同家T9,舒克,飞利浦hx6730,Usmile U2,欧乐B p2000,罗曼T10S,贝医生C1,花上E1,松下DM17。
1.清洁度对比
我们动用远超普通牙刷十几倍的开销购入电动牙刷,主要看重它具备比手动牙刷强出几十倍的清洁效能,倘若电动牙刷的清洁性能达不到预期,其他再出色的特性,也仅算是一件性能低劣的电动牙刷产品。我选用难以擦除的巧克力酱涂抹在牙齿模型的表面及缝隙,借助十款电动牙刷最强的清洁档位进行清洁,并仔细观察其清洁成效。
2.磨损度对比
国内多数民众口腔状况欠佳,超七成国民存在此类困扰,然而众多国产电动牙刷厂商却一味迎合购买者偏好,设计出清洁能力极强、能迅速亮白的器具,全然无视此类产品会加重民众口腔疾患,在确保清洁效果的前提下,我们更应挑选对牙齿损伤较小的产品,我固定了十片沾湿的纸巾,借助十种电动牙刷以最强清洁模式操作两分钟,并记录了纸巾的损耗状况。
3.刷毛软硬度对比
刷毛不宜过于坚硬,也不宜过于柔韧,太硬会损害牙齿,太软则清洁效果差,这两种情况都可能诱发牙病。推荐选用软硬适中的刷毛,我拿出十款电动牙刷的刷毛,放在桌上进行按压,以观察它们的弯曲状况。
4.磨圆率对比
刷毛顶端不够圆润,使用时会对牙齿和牙龈造成刮擦,时间长了牙齿表面会出现许多损伤,原本健康的牙齿也会变得容易敏感,刷毛的圆度越高,对牙齿的损伤就越小,我借助放大五十倍的显微镜,观察了十款电动牙刷刷毛的顶端形态,并记录了它们的圆度情况。
5.噪音对比
电动牙刷运作时的声响若达到70分贝,其音量足以媲美电锯,令人感到相当不适,尤其当刷头置入口腔后,振动感会直接传至神经,造成极大困扰。若声响在60分贝以上,多数人尚能勉强承受,低于60分贝时则几乎难以察觉。我手持分贝计,逐一测量了十款电动牙刷在运行状态下的最高分贝值。
6.售后政策对比
1、同同家T9:一个月无理由试用退货,保修期12个月
2、舒克G33:七天无理由试用退货,保修期12个月
3、欧乐B p2000:拆封不退换.两年质保只换不修
罗曼T10S产品提供七天体验服务,不过需要额外支付刷头更换成本,保障期限为十二个月
飞利浦hx6730产品,一经开启包装,不接受退货或换货,提供两年质保服务,仅支持更换不提供维修
Usmile U2产品,开箱后不接受退货或换货,若在一年使用期间遇到故障,可享受免费更换或维修服务
7、贝医生C1:拆封不退换,保修期12个月
8、花上E1:拆封不退换,保修期12个月
9.、松下DM17:拆封不退换,保修期12个月
四、推荐几款不错的型号
一、同同家T9U
1、清洁模式:5个模式
2、续航天数:100天
3、防水级别:IPX7
4、震动频率:31800/分钟
该产品由工厂直接生产,供应链方面具备成本优势。包装内含五个刷头,机身非常抗污,防水性能也相当出色,清洁效果令人满意。
该产品存在明显不足,其构造和外观设计不如同类其他产品精致,主要因为产品定位注重价格优势,更侧重于使用感受。
二、舒克G33
1、清洁模式:5个模式
2、续航天数:55天
3、防水级别:IPX5
4、震动频率:36000/分钟
舒克G33的外形设计十分精良,堪称美观。这款电动牙刷定价在两百元以内,却配备了五种不同的清洁模式。其清洁效果和护牙能力都属于中等偏上的水准,非常划算。刷毛质地温和,触感舒适,特别适合牙神经敏感的人使用。整个牙刷体积不大,拿在手里也不会觉得沉重。
该产品存在不足之处,购买者意见反映其电池使用时间未达预期承诺,提议商贩改进相关说明,毕竟该商品价格性能已经相当理想,稍微欠缺一些续航能力尚可接受。
三、飞利浦hx6730
1、清洁模式:3个模式
2、续航天数:14天
3、防水级别:IPX7
4、震动频率:31000/分钟
该产品源自德国,享有盛誉,去污能力十分突出,能够将污渍彻底清除,震动效果显著,动力强劲,特别适合男性消费者用于去除茶渍和烟渍,采用无线充电设计,便于随时移动使用。
该产品存在若干不足之处,首先刷毛质地坚硬,不适宜牙齿敏感者或女性使用,其次对牙齿造成显著磨损,再者硅胶机身易滋生霉菌,整体做工显露出廉价塑料感,价格与其价值不符,此外产品若出现故障,售后处理过程较为繁琐。
到此,电动牙刷的评测就到此为止了!想要让牙齿护理更到位,不妨去了解一下喷水牙具篇!
2024年挑选冲牙器要注意什么?推荐哪些牌子比较实用?完整购买指南看这里!
希望我的文章有帮助到你哦!



















